返回行业网  |  欢迎光临中国轴承行业网         登录  | 注册

网站会员中心  |  帮助中心

文件通知
文件通知

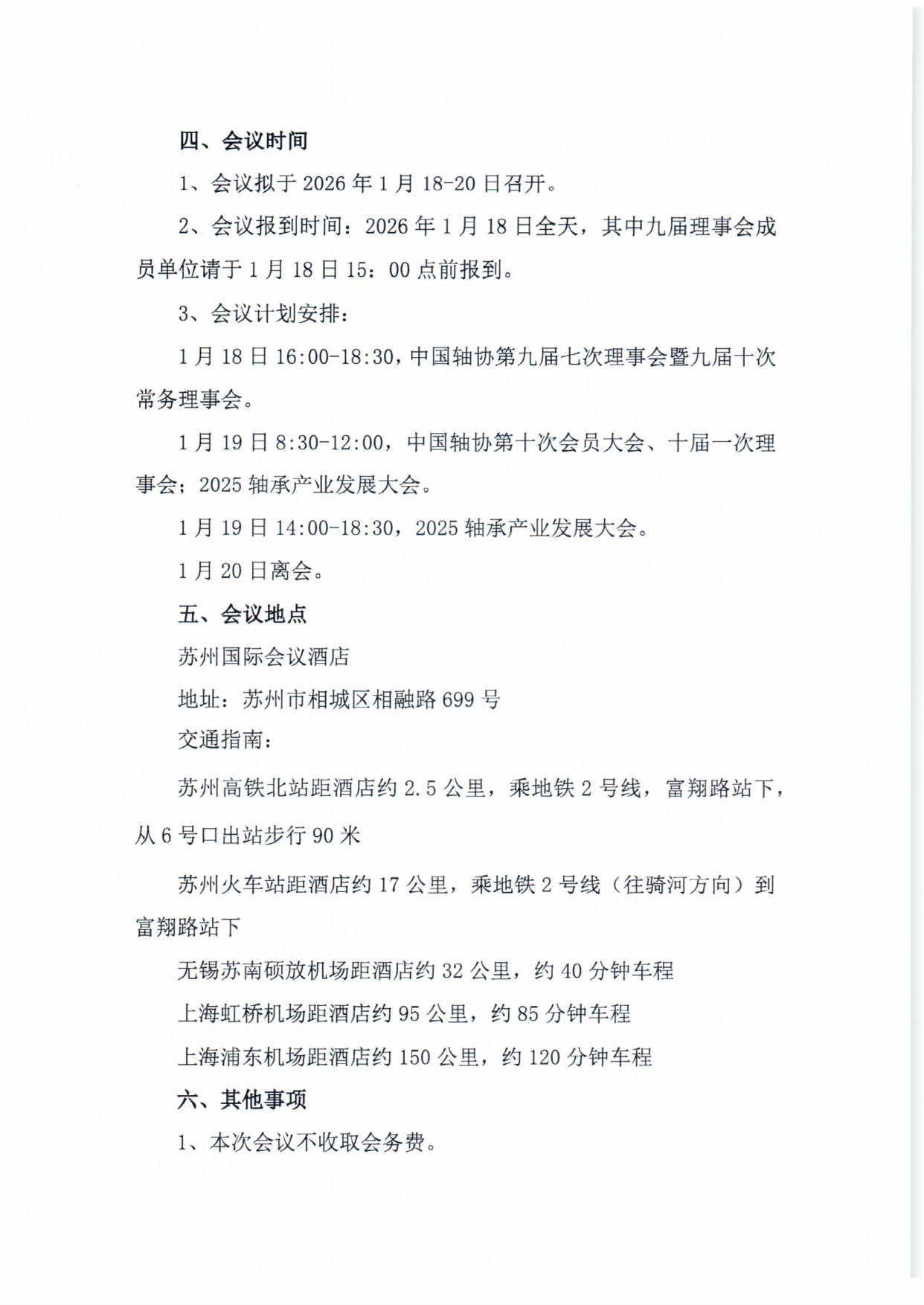
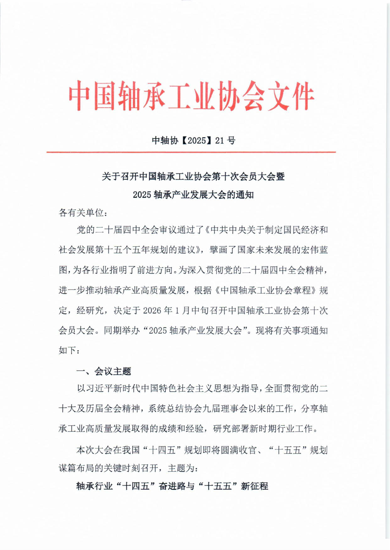
关于召开中国轴承工业协会第十次会员大会暨2025轴承产业发展大会的通知

  • 山东汇新汽车轴承有限公司
  • 中国轴承工业协会
  • 山东蓝宇精密轴承制造有限公司
  • 无锡市堰微精密轴承厂
  • 安徽迈思特轴承有限公司
  • 邯郸鸿力轴承有限公司
  • 洛阳轴承工业协会
  • 天水海辰轴承仪器设备有限公司
  • 福赛轴承(嘉兴)有限公司
  • 上海永星轴承制造有限公司
  • 无锡沃尔德轴承有限公司
  • 个人2
  • 个人3
  • 个人4
  • 个人1
  • 哈尔滨轴承集团有限公司
  • 浙江顺泰实业集团有限公司
  • 河南科技大学
  • 中山市盈科轴承制造有限公司
  • 襄阳汽车轴承集团公司
  • 泛科轴承集团有限公司
  • 合肥金昌轴承有限公司
  • 中机十院国际工程有限公司
  • 甘肃海林中科科技股份有限公司
  • 瓦房店轴承集团有限责任公司
  • 上海联合滚动轴承有限公司(上海集优)
  • 六安滚动轴承有限公司
  • 浙江新昌新轴实业有限公司
  • 杭州轴承试验研究中心有限公司
  • 乐山大洋轴承有限公司
  • 安庆机床有限公司
  • 洛阳轴承集团股份有限公司
  • 韶关东南轴承有限公司
  • 福建省永安轴承有限责任公司
  • 无锡阿贝精密轴承有限公司
  • 河北华和轴承制造有限公司(原河北轴承厂)
  • 东莞市TR轴承有限公司
  • 贵阳永力轴承有限公司
  • 牡丹江轴承制造有限责任公司
  • 福建龙溪轴承(集团)股份有限公司
  • 西安海红轴承有限公司
  • 洛阳轴承研究所有限公司
  • 镇江飞亚轴承有限责任公司
  • 广东省轴承行业协会
  • 烟台轴承仪器有限公司
  • 无锡博凯轻型轴承有限公司
  • 苏州轴承厂股份有限公司
  • 北京北轴轴承有限公司
  • 淮安市清江托普轴承集团有限公司
  • 山东省轴承紧固件协会
  • 西北轴承有限公司
  • 江苏省社渚轴承有限公司
  • 苏州长城精工科技股份有限公司(常熟长城)
  • 江苏容天乐机械股份有限公司
  • 张家港市AAA轴承有限公司
  • 常州光洋轴承股份有限公司
  • 江苏力星通用钢球股份有限公司
  • 济宁精益轴承有限公司
  • 山东东阿钢球集团有限公司
  • 瓦房店东旭非标准轴承集团
  • 临沂开元轴承有限公司
  • 人本集团有限公司
  • 山东华泰轴承制造有限公司
  • 重庆长江轴承股份有限公司
  • 浙江省轴承工业协会
  • 广东省韶铸集团有限公司(韶关铸锻总厂)
  • 洛阳精密机床有限公司
  • 无锡机床股份有限公司
  • 杭州华星科创控股集团有限公司
  • 万向钱潮股份公司
  • 黑龙江省轴承工业协会
  • 万邦德轴承集团股份有限公司
  • 福建福山轴承有限公司
  • 江苏南方精工股份有限公司
  • 新乡日升数控轴承装备股份有限公司
  • 浙江八环轴承股份有限公司
  • 浙江天马轴承集团有限公司
  • 南京轴承有限公司
  • 洛阳市洛凌轴承科技股份有限公司
  • 江阴兴澄特种钢铁有限公司
  • 浙江迪邦达轴承有限公司///
  • 苏州金诚轴承有限公司
  • 无锡市华雁密封件轴承有限公司
  • 瓦房店正达冶金轧机轴承有限公司
  • 慈兴集团有限公司
  • 环驰轴承集团有限公司
  • 河北银河轴承有限公司
  • 瓦房店冶金轴承集团有限公司
  • 常州市武进环宇轴承有限公司
  • 上海延浦轴承制造有限公司
  • 优必胜(上海)精密轴承制造有限公司///
  • 无锡市三立轴承有限公司
  • 中国石化润滑油有限公司天津分公司
  • 江门机械设备(轴承)有限公司
  • 上海莱必泰数控机床股份有限公司
  • 浙江神龙轴承有限公司
  • 山东金帝精密科技股份有限公司
  • 慈溪市振兴机械实业有限公司
  • 江苏迪邦三星轴承有限公司
  • 濮阳贝英数控机械设备有限公司
  • 广州东荣轴承设备有限公司
  • 瑞凡科技有限公司(原乐清市轴承有限公司)
  • 浙江五洲新春集团股份有限公司
  • 江苏省轴承工业协会
  • 扬中市远东轴承专用油石厂
  • 北京京冶轴承股份有限公司
  • 无锡市锡珠保持架有限公司
  • 福达轴承集团有限公司
  • 瓦房店光阳轴承股份有限公司
  • 青岛泰德轴承科技股份有限公司
  • 大连冶金轴承集团有限公司
  • 江苏锡滚轴承科技有限公司
  • 无锡市明鑫机床有限公司
  • 浙江非特轴承有限公司
  • 南通中兴轴承有限公司
  • 洛阳巨创轴承科技有限公司
  • 山东湖西王集团有限公司
  • 无锡华洋滚动轴承有限公司
  • 瓦房店工业冶金轴承制造有限公司
  • 瓦房店远东轴承股份有限公司
  • 新乡亿威数控机床有限公司
  • 陕西秦川格兰德机床有限公司
  • 上海市轴承技术研究所有限公司
  • 中山市沙溪钢球厂
  • 瓦房店世强轴承制造有限公司
  • 河北鑫泰轴承锻造有限公司
  • 大连光扬轴承制造有限公司
  • 大连凯特乐机械有限公司
  • 常州苏特轴承制造有限公司
  • 河南省豫西轴承股份有限公司
  • 瓦房店金峰轴承制造有限公司
  • 杭州金舟科技股份有限公司
  • 大连国威轴承股份有限公司
  • 浙江日发精密机械股份有限公司
  • 河北省轴承行业协会
  • 浙江四通轴承集团有限公司//
  • 无锡市第二轴承有限公司
  • 瑞谷科技(大连)股份有限公司
  • 江苏万达特种轴承股份有限公司
  • 洛阳国华轴承机械有限公司
  • 椿中岛机械(太仓)有限公司
  • 哈尔滨新哈精密轴承股份有限公司
  • 大连瓦房店轴承工业协会
  • 沈阳罕王精密轴承有限公司
  • 浙江兆丰机电股份有限公司
  • 山东哈鲁轴承股份有限公司
  • 山东哈临集团有限公司
  • 山东瑞新轴承制造有限公司
  • 临清市中瑞轴承配件有限公司
  • 山东博特轴承有限公司
  • 江苏联动轴承股份有限公司
  • 山东省宇捷轴承制造有限公司
  • 山东凯美瑞轴承科技有限公司
  • 湖北双林轴承有限公司(原新火炬)
  • 新昌县轴承行业协会
  • 东阿县华涛钢球有限公司
  • 聊城鲁寰轴承有限公司
  • 山东柱威轴承科技有限公司(原山东神柱轴承滚动体有限公司)
  • 协同油脂润滑工程(上海)有限公司
  • 浙江斯菱汽车轴承股份有限公司
  • 大连柏盛源科技有限公司
  • 浙江双飞无油轴承股份有限公司
  • 无锡市飞天油脂有限公司
  • 江苏苏钢集团有限公司
  • 山东冠县中圆轴承有限公司
  • 宁波人和机械轴承有限公司
  • 克鲁勃润滑剂(上海)有限公司
  • 宁波达尔轴承有限公司
  • 进发轴承有限公司
  • 馆陶县轴承协会
  • 洛阳众悦精密轴承有限公司
  • 浙江中集铸锻有限公司
  • 洛阳新强联回转支承股份有限公司
  • 常山县轴承行业协会
  • 山东鑫兴精密轴承科技有限公司
  • 浙江西密克轴承股份有限公司
  • 浙江欣东煌轴承有限公司
  • 宁波博威合金材料有限公司
  • 乳山市双丰机床制造有限公司
  • 浙江博盟精工机械有限公司
  • 江苏苏新轴座有限公司
  • 宁波万丰轴承有限公司
  • 浙江环宇轴承有限公司
  • 无锡市蓝马机械制造有限公司
  • 山东福马轴承有限公司(原腾工)
  • 杭州理想塑胶有限公司
  • 福斯润滑油(中国)有限公司
  • 石家庄轴设机电设备有限公司
  • 浙江嘉阳轴承有限公司
  • 新昌县开源汽车轴承有限公司
  • 台州市永宁轴承制造有限公司
  • 浙江精力轴承科技有限公司
  • 安徽千禧精密轴承制造有限公司
  • 临清市海瑞轴承制造有限公司
  • 大连兴轮轴承有限公司
  • 安瑞控股集团有限公司
  • 宁波市轴承行业协会
  • 国家中小型轴承产品质量监督检验中心(新昌县质量计量检验检测所)
  • 山东瑞斯德轴承有限公司//
  • 新昌白马轴承有限公司
  • 江西省轴承商会
  • 山东志同轴承科技有限公司(山东红星轴承科技股份有限公司)
  • 西安交通大学机械工程学院
  • 烟台泰普森数控机床制造有限公司
  • 无锡华俊塑料保持架有限公司
  • 中机试验装备股份有限公司(长春机械科学研究院有限公司)
  • 南通科星化工有限公司
  • 福建优立盛油脂有限公司//
  • 山东朝阳轴承有限公司
  • 杭州雷迪克节能科技股份有限公司
  • 泰伦特生物工程股份有限公司
  • 山东红星化工有限公司
  • 辽宁麦基科技有限公司(陌贝网)
  • 河南省华永昶轴承有限公司(原淮阳县宏源传动件)
  • 常州克劳诺斯特种轴承制造有限公司
  • 无锡明珠钢球有限公司
  • 苏州藤堂精密机械有限公司
  • 临清市轴承协会
  • 南京科润工业介质股份有限公司
  • 中国航发哈尔滨轴承有限公司
  • 河北精拓轴承科技有限公司
  • 无锡市通达滚子有限公司
  • 浙江中精轴承有限公司(杭州沈氏)
  • 山高智能装备(山东)有限公司(原淄博恒星轴承有限公司
  • 郑州奥特科技有限公司
  • 洛阳鸿元轴承科技有限公司
  • 昆山奥德鲁自动化技术有限公司
  • 大连捷程伟业轴承发展有限公司
  • 新乡市至德精密设备有限公司
  • 浙江优特轴承有限公司
  • 中材高新氮化物陶瓷有限公司//
  • 重庆大学机械传动国家重点实验室
  • 力星金燕钢球(宁波)有限公司
  • 无锡市元邦塑料保持架有限公司
  • 北京中兴实强陶瓷轴承有限公司
  • 河南云扬钢球制造有限公司(原无锡市飞云球业股份有限公司)
  • 浙江兴昌钢球有限公司
  • 宁波更大集团有限公司
  • 上海克丘机电设备有限公司
  • 慈溪市中创自动化科技有限公司
  • 铠特(上海)塑料零部件有限公司
  • 深圳市金霆普德力科技有限公司
  • 浙江和日摇臂有限公司
  • 南通东洋精密模具有限公司
  • 赛玛特传动技术(北京)有限公司
  • 上海新日升传动科技股份有限公司
  • 路博润管理(上海)有限公司
  • 江苏康斯特智能装备有限公司
  • 常州东风轴承有限公司
  • 亚捷科技(唐山)股份有限公司
  • 临清市轴承商会
  • 泉州市德源轴承实业有限公司
  • 公主岭轴承有限责任公司
  • 慈溪市雨龙轴承厂
  • 苏州安美润滑科技有限公司
  • 河北亿泰克轴承有限公司
  • 台州市冠亿精密器械制造有限公司
  • 利美克轴承传动(洛阳)有限公司
  • 新昌县三和轴承有限公司
  • 苏州市欧达防锈材料有限公司
  • 陕西威尔机电科技有限公司
  • 临清市欧凯轴承有限公司
  • 江苏飞象数控设备有限公司
  • 临清市同兴轴承锻造有限公司
  • 上海瑞伯德智能系统股份有限公司
  • 洛阳开远智能精机有限公司
  • 上海宝钢商贸有限公司
  • 聚英咨询服务(深圳)有限公司
  • 东莞安默琳机械制造技术有限公司
  • 无锡市新裕滚针轴承有限公司
  • 大连海洋大学应用技术学院
  • 北京沃尔德金刚石工具股份有限公司
  • 哈尔滨北辰精密轴承制造有限公司
  • 上海汇平化工有限公司//
  • 湖南美蓓达科技股份有限公司
  • 宁波美亚特精密传动部件有限公司
  • 浙江乾和精密机械有限公司
  • 台州科锦轴承有限公司
  • 江阴贝卡尔特钢丝制品有限公司
  • 北京金泰港物流有限公司
  • 临清市诺尔轴承有限公司
  • 山东寿光巨能特钢有限公司
  • 无锡市利钧轴承有限公司
  • 浙江精卫特机床有限公司
  • 山东捷沃汽车科技有限公司
  • 宝钢特钢长材有限公司
  • 浙江陀曼精密机械有限公司
  • 无锡市道胜科技有限公司
  • 浙江新昌三雄轴承有限公司
  • 瓦房店威远滚动体制造有限公司
  • 江西红睿马钢管股份有限公司
  • 中达(河北)轴承制造有限公司
  • 常州佳来德精密轴承有限公司
  • 无锡双益精密机械有限公司
  • 江西宏伟轴承有限公司
  • 苏州翔楼新材料股份有限公司
  • 上海润舍化工科技有限公司//
  • 添佶轴承科技(浙江)有限公司
  • 中浙高铁轴承有限公司
  • 丽水市自动化装备行业协会
  • 邢台恒耐斯轴承制造有限公司
  • 临清市奇强轴承有限公司
  • 雷勃动力传动(漳州)有限公司
  • 爱协林热处理系统(北京)有限公司
  • 河北迪姆轴承有限公司
  • 法维莱科技(宁波)有限公司
  • 南京利德东方橡塑科技有限公司
  • 宇环数控机床股份有限公司
  • 开异智能技术(上海)有限公司
  • 成都市青白江四方非标轴承有限公司
  • 南通山口精工机电有限公司
  • 国创(洛阳)轴承产业技术研究院有限公司
  • 新昌浙江工业大学科学技术研究所
  • 宁波市伊苏塔美轴承有限公司
  • 深圳市中图仪器股份有限公司
  • 临清市专心轴承有限公司
  • 山东梁轴科创有限公司
  • 宁波爱健轴承有限公司
  • 浙江力太工业互联网有限公司
  • 希西维(江苏)精工股份有限公司
  • 宁波银球科技股份有限公司
  • 浙江旺邦精密机床有限公司
  • 河北海蓝轴承制造有限公司
  • 夏津县瑞鑫轴承保持器厂///
  • 宁波海亚特滚子有限公司
  • 郑州博特硬质材料有限公司
  • 上海嘉岩供应链管理股份有限公司
  • 福建福南轴承有限公司
  • 无锡市海峰海林精密轴承有限公司
  • 杭州沃冠汽车零部件有限公司
  • 常州海纳环保科技有限公司
  • 安徽富凯特材有限公司
  • 山东华钢精密轴承制造有限公司
  • 无锡易通精密机械股份有限公司
  • 思进智能成形装备股份有限公司
  • 苏州九尚久电磁设备有限公司
  • 洛阳汇工轴承科技有限公司
  • 上海蓝久环境技术有限公司
  • 恩孚捷轴承(厦门)有限公司///
  • 欧德客智能转向系统(浙江)有限公司(锐新轴承)
  • 西北工业大学 国防科技工业精密锻造与环轧技术创新中心
  • 洛阳博盈轴承有限公司
  • 双日(上海)有限公司
  • 河南瀚瑞特轴承有限公司
  • 浙江海德曼智能装备股份有限公司
  • 山东华工轴承有限公司
  • 山东安轴轴承制造有限公司
  • 浙江非攻机械有限公司
  • 浙江省机电产品质量检测所有限公司
  • 绍兴市松海机械设备有限公司
  • 河南省济源钢铁(集团)有限公司
  • 宁波达克轴承有限公司
  • 埃克诺新材料(大连)有限公司
  • 浙江品诺机械有限公司
  • 大连恩埃斯楷轴承有限公司
  • 襄阳一福坦铁路轴承有限公司
  • 湖南珍珠轴承股份有限公司
  • 上海佘山精密轴承有限公司简介
  • 济南齐贝斯轴承科技有限公司
  • 山东硕力新材料有限公司//
  • 常州市钧达轴承有限公司
  • 北京海润兴达科技有限公司///
  • 广东福驰科技有限公司
  • 余姚市新丰轴承有限公司
  • 深圳吉兰丁智能科技有限公司
  • 宁波恒力汽配轴承有限公司
  • 驭准精密机械(上海)有限公司
  • 南阳勤大钢管科技有限公司
  • 河南东进精密工具有限公司
  • 鞍山安扎电子有限公司//
  • 江苏智蝶数字科技有限公司
  • 宁波实隆轴承有限公司
  • 安徽家瑞轴承有限公司
  • 杭州深度视觉科技有限公司
  • 苏州铁近机电科技股份有限公司
  • 浙江通泰轴承股份有限公司
  • 河北道名陶塑科技有限公司
  • 杰尚(无锡)精密机械制造有限公司
  • 浙江精久轴承工业有限公司
  • 江苏如非轴承科技有限公司
  • 浙江恒钛隆智能装备有限公司
  • 宁波百沃精工轴承有限公司
  • 浙江诚本轴承滚子轴承有限公司
  • 山东奥威特轴承制造有限公司
  • 福优特(洛阳)智能装备有限公司
  • 常州市泰博精创机械有限公司
  • 上海富吾汽车配件有限公司
  • 大连海泰轴承制造有限公司
  • 河南领聚科技有限公司
  • 浙江伯正轴承集团有限公司
  • 深圳市宝利根精密仪器有限公司
  • 浙江晨龙锯床股份有限公司
  • 宁波川原精工机械有限公司
  • 江苏昆轴精密机电有限公司
  • 玉环美尔伦机械股份有限公司
  • 昆山鑫轮超硬磨具有限公司
  • 常州市武进精达轴承座有限公司
  • 山东朗澈轴承有限公司
  • 浙江中机昌盛电子商务有限公司
  • 冠县恒祥轴承制造有限公司
  • 山东永恒轴承有限公司
  • 山东鑫开特轴承有限公司
  • 山东泰瑞特轴承有限公司
  • 冠县凯磊轴承有限公司
  • 灵璧县轴承协会
  • 安徽元诚轴承有限公司
  • 苏州远东砂轮有限公司
  • 浙江四和机械有限公司
  • 马鞍山经纬回转支承股份有限公司
  • 洛阳轴研科技有限公司
  • 山东袁氏精密轴承制造有限公司
  • 道达尔润滑油(中国)有限公司
  • 杭州康新轴承制造有限公司
  • 临轴集团(河北)轴承有限公司
  • 上海钢联电子商务股份有限公司
  • 塞艾斯(河北)工业发展有限公司
  • 河北省轴承学会
  • 洛阳新能轴承制造有限公司
  • 北京耐艾斯检测技术有限公司
  • 深圳市超润达科技有限公司
  • 无锡市瀚达机电安装工程有限公司
  • 安徽省众轴联轴承制造有限公司
  • 宁波易荣机电科技有限公司
  • 荣成华东锻压机床股份有限公司
  • 宁波固高智能科技有限公司
  • 河北大元重科机械有限公司
  • 安徽省轴承行业协会
  • 湖南华菱湘潭钢铁有限公司
  • 无锡市锡珠钢球厂
  • 洛阳中大精密轴承有限公司
  • 杭州川禾机械有限公司
  • 辛集市澳森特钢集团有限公司
  • 郑州海科研磨工具有限公司

联系我们 | 登录注册 | 会员管理 | 网员服务 | 服务信息 | 广告服务 | 高薪聘请 | 法律声明 | 关于我们

京公网安备 11010202009788    京ICP备2021015424号